注意!这笔费用,全部取消!
时间:2021-11-26 15:53
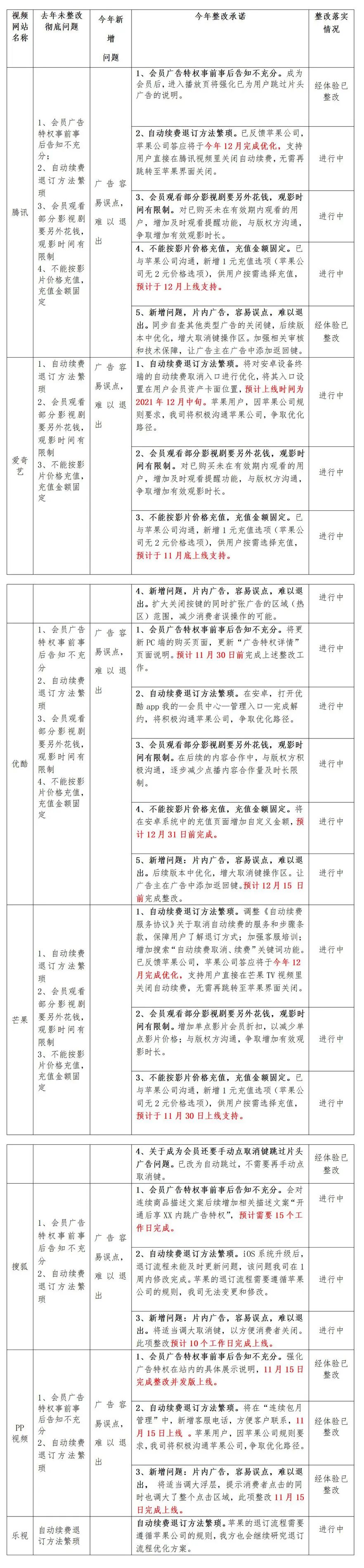
你被APP软件悄悄扣费过吗?
来源:广州日报、新闻晨报、浙江新闻客户端、浙江省消保委、科普中国、太阳城娱乐
科协
扫一扫在手机上查看当前页面





