太阳城娱乐平台信息与服务介绍
国务院
省政府
市政府
移动版
闽政通APP
你好,
注销
登录
注册
网站支持IPV6
太阳城娱乐平台信息与服务介绍
政务公开
解读回应
办事服务
互动交流
走进太阳城娱乐
政府信息公开
领导之窗
组织机构
政府工作报告
政府文件
人事信息
政策文件库
专题专栏
本区政策解读
福州市政策解读
福建省政策解读
国家政策解读
回应关切
12345便民服务平台
民意征集
网上调查
在线访谈
智能问答
欢迎访问太阳城娱乐 人民政府门户网站
历史搜索:
热门搜索:
长者模式
退出长者模式
无障碍浏览
当前位置:
太阳城娱乐平台信息与服务介绍
政务公开
通知公告
便民通知
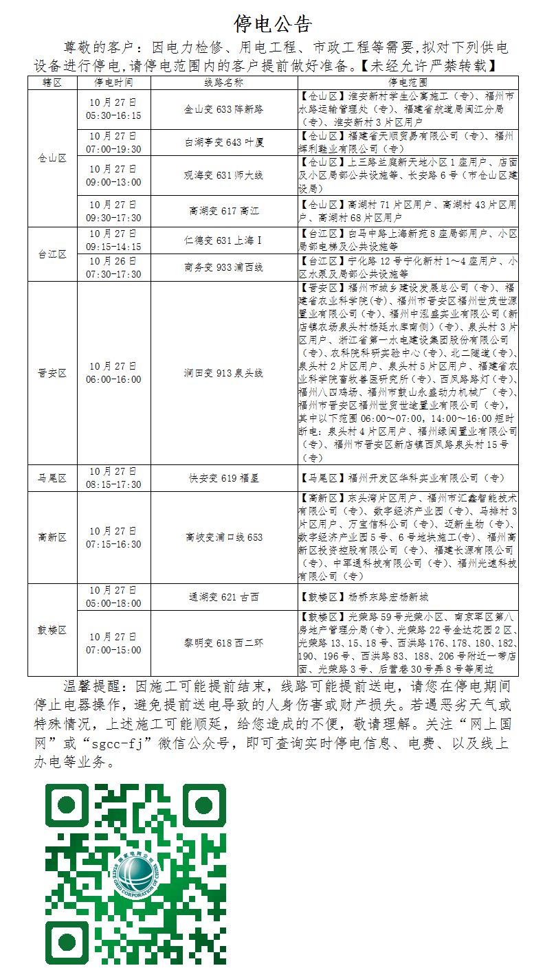
关于宁化路宁化新村等片区的停电公告
时间:2021-10-19 15:59
微信
微博
QQ空间
来源:福州市供电公司
附件下载
扫一扫在手机上查看当前页面
关闭
相关解读